(3)凌空腿前面闪幻影的时候可以瞬发上毒 锁定目标闪第二个影子疯狂按兰摧或者钟林 当然商阳最稳
(4)裂地腿芙蓉玉石CD好了怎么打需要自己调整 如果不会调整就老老实实打瞬发阳明
(5)P2之后的凌空腿如果没有点你 炸玉石的点在猿飞飞到第四个人面前的一秒后
老5哑头陀
1.技能描述





2. BOSS分析和注意点
(1)万剑阵木人转火可以通过留乱撒实现 龙珠木人建议不转火
(2)P1可以为躲技能打断一切输出 不要叠减疗
(3)花间的爆发比较平滑 可以留一波给充能核心 充能核心可以打出第一的输出
(4)高达作业: 都是自己写的希望帮到大家
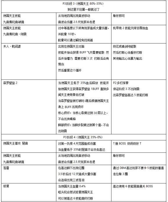
多闻天王打下80立马点npc互动ff上高达
p1(100%-80%)跟t交流先让t先接一下持国天王
上高达以后直接去持国天王12尺内用1技能接仇 调整站位 在离boss8尺左右 背对中心点
过去以后打10下1技能 这波刚震千万不要用2技能
第一时间过去的话 10个以后刚好赶上第一波音波 用3技能调整面向吸动能 吸到100打断 吸完调整面向正对boss用一次5技能 在放5技能的时候就疯狂按4刷出三印
然后打1技能到boss放贪嗔痴技能按一个2抬团血
接着疯狂用1技能打boss 第二波刚震可以用2技能奶口团血 然后音波用3技能吸满 音波吸完调整面向继续卡5用4技能 用2技能抬血
打到这里一般就快80血了 快80血的时候一直用1技能打 等boss读条森罗壁垒用5技能打断下p
p2(80%-35%)高达非常简单
保持动力在30以上 一直1技能5技能循环攻击就行 有音波就3技能吸 有刚震就2技能奶 到boss快35血的时候一直1技能 等boss读条森罗壁垒在用5技能打破
p3(35%-0%)高达跟p2就多了个落雷
落雷根据DBM
落雷点名高达 需要走出红圈 落雷会追踪你三次
不自信且时间宽裕 可以一直打1技能
因为5技能有僵直 每波落雷间隔可以打1技能5技能循环
打到百分之一的时候一直用1技能
等boss身上出现恢复buf按6就全通
3. 花间输出手法
(1)正常兰舟循环即可
(2)万剑阵多打阳明移动 合理运用芙蓉和玉石转火木人以及核心
老友网www.andlaou.com免费为你分享

老友网