剑网三25人英雄达摩洞花间攻略
老1余晖
1.技能介绍


2.BOSS分析及注意点
(1)血海寒刃 血盾猛击一定要躲好
(2)在摧城盾冲和寒刃血莲的时间点一定要卡BOSS5尺以外输出
(3)P1的挑衅一定要背对停手
(4)寒刃绞杀要将重要BUFF列表拖动到可以一眼看到的地方
3. 花间打法
(1)正常兰舟循环输出即可
(2)多利用GCD走到安全输出点
(3)可以在挑战30秒倒计时的时候提早卡好玉石和芙蓉的CD 在挑衅前芙蓉玉石卡雪中行保证循环质量
(4)寒刃绞杀提前到点就位 看好自己是否被点名及时转点
老2宓桃
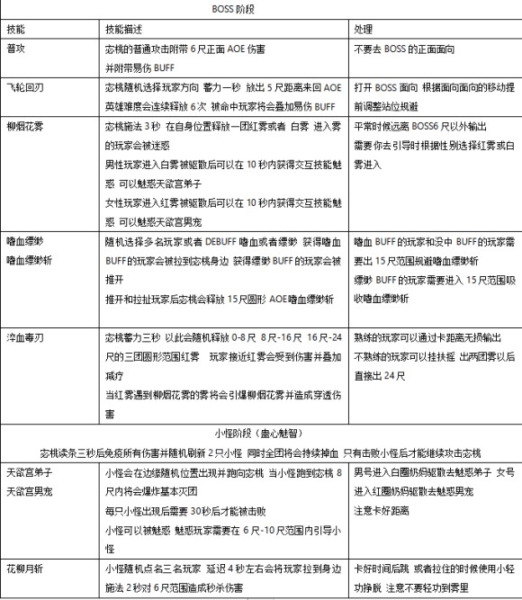
1.技能介绍

2. BOSS分析和注意点
(1)飞轮回刃一定要规避 这里一定要设置面向 ESC-游戏设置-界面开关 面向增强这里都打勾 然后点击小齿轮将角度调整到60度 最容易判断

(1)嗜血缥缈 看好BUFF进出 这里10人普通应该都打过 我就不多赘述了
(2)淬血毒刃 千万不能吃雾的伤害 减疗会出人命
(3)小怪阶段 如果安排你去魅惑 春泥减伤一定不能令色 奶妈保你是一方面 花间作为强减伤心法 减少奶妈压力非常重要
(4)小怪阶段注意自己身上的红线 出现红线就心里倒计时三秒进行后跳
2. 花间打法
(1)正常兰舟循环即可
(2)走位飞轮回刃的时候可以适当插入瞬发阳明这赛季附带雪中行的阳明指伤害算是可观
(3)淬血毒刃 这个技能我把0-8尺称为毒圈1 8尺-16尺称为毒圈2 16尺-24尺称为毒圈3 这个技能怎么偷距离把控特别重要 这里先把目标距离设置出来 茗依插件-系统-信息显示-目标距离 屏幕中间就会显示距离 目标距离在后续的BOSS也是非常实用的功能

第一个圈刷毒圈3 我们就利用GCD先卡9尺距离 根据第二个圈选择进还是出8尺 最好的情况是刷毒圈1 我们回去卡15尺 等到BOSS第三次读条直接出16尺打就行 不好的情况刷的毒圈2 我们就要进8 打一套技能 然后扶摇出16尺
第一个圈刷毒圈2 这里选择进8尺跟大团比较好 如果第二个圈刷毒圈3我们等第三次读条出8就好 如果第二个圈刷毒圈1 我们就扶摇出16尺 等第三次读条进16尺
第一个圈刷毒圈1 这里我们选择卡15尺 如果第二个圈刷毒圈3 我们就去卡9尺 等第三次读条进8尺 如果第二个圈刷毒圈2 我们就去16尺外 然后等第三次读条扶摇进去进8尺
(4)蛊心惑智阶段之前卡好芙蓉和玉石CD 在读条开始时芙蓉玉石卡一个满的雪中行 可以大大增加小怪阶段花间的输出能力 减少这个阶段的压力

老友网