老友网
一个有用的网站O(∩_∩)O
主页
网络资讯
网络游戏
单机游戏
当前位置:
老友网
网络游戏
正文
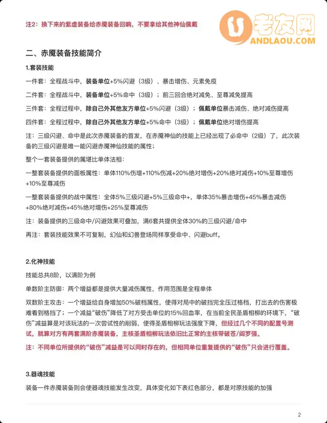
《道友请留步》赤魇装备攻略
2023-02-27
分类:
网络游戏
阅读(310)
评论(0)
《道友请留步》赤魇装备攻略
老友网www.andlaou.com免费为你分享
上一篇
《出发吧麦芬》牧师秘境攻略
下一篇
《出发吧麦芬》牧师技能流派攻略
相关推荐
金铲铲之战真实执法狙神女警装备怎么搭配(真实执法狙神女警装备搭配推荐)
热血航线通行证角色哪个好(通行证角色选择推荐)
上古卷轴5超清材质包(上古卷轴5自带mod管理器怎么用)
金铲铲之战超级怪兽阵容怎么玩(S8无脑上分超级怪兽)
饥荒联机版夏季怎么降温(防暑的方法介绍)
森林的修改器怎么用(游戏最新修改器分享)
崩坏3不灭星锚怎么样(不灭星锚武器选择攻略)
原神轻策庄隐藏商人在哪(轻策庄隐藏商人位置介绍)
回顶部